Figure 6
Figure 7
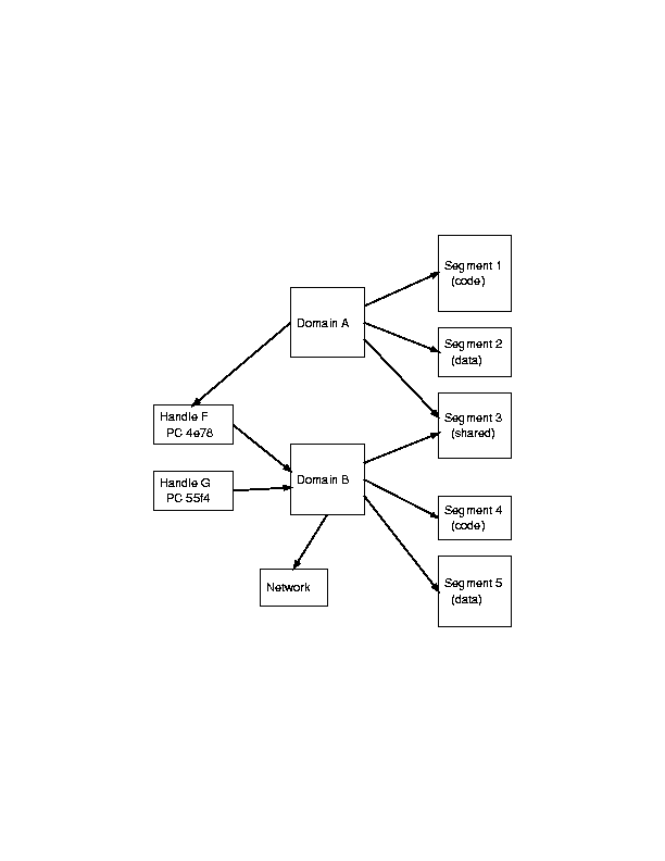
Figure 6 - protection domains are environments.
Figure 7 - environments are protection domains.